2026 Jan 28

【活動公告】三平宮 115 年農曆正月初六日「祖師公」佛辰祝壽活動日程時間表

san.pin.cong 發布

公告內容

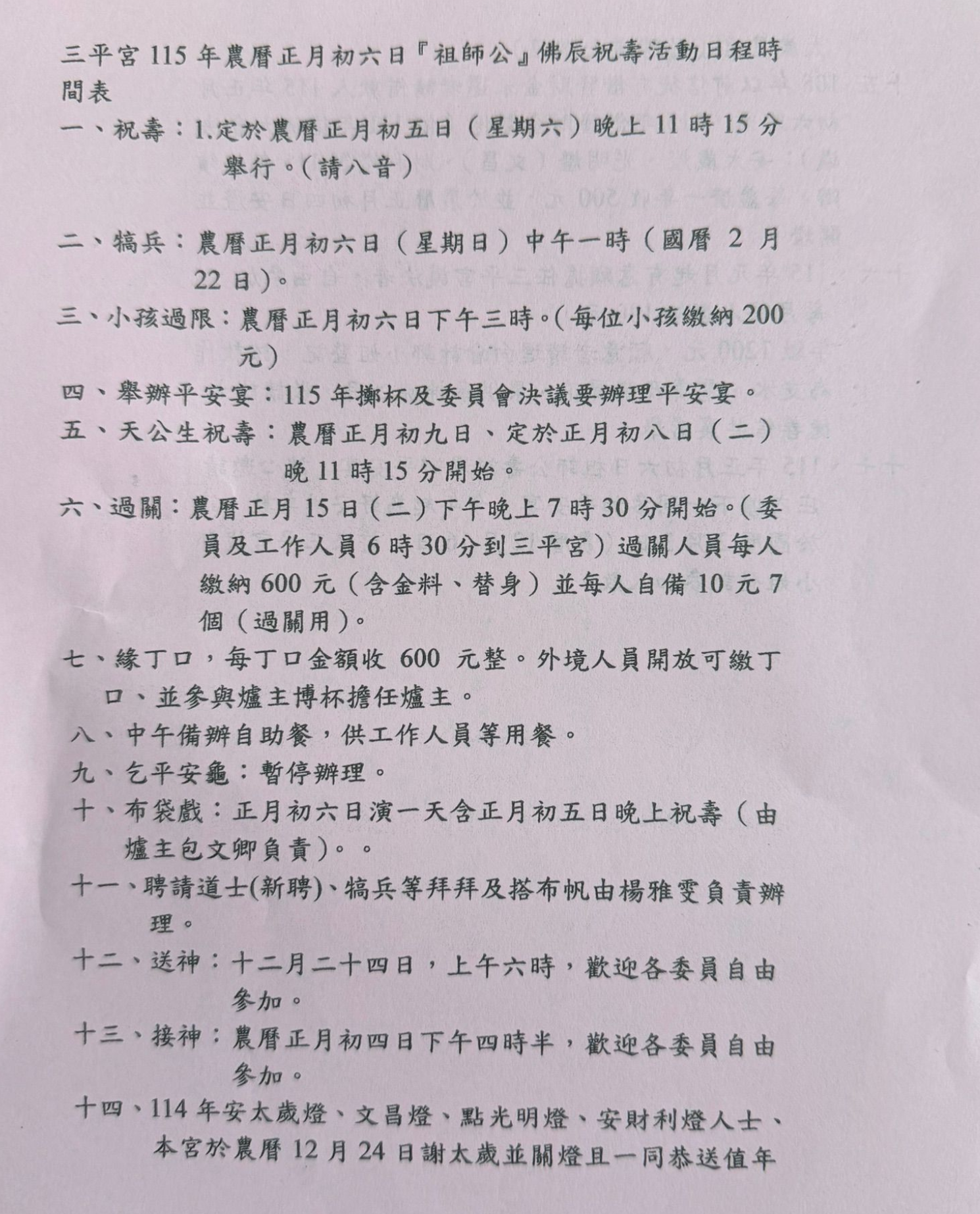
三平宮 115 年農曆正月初六日「祖師公」佛辰祝壽活動日程時間表


一、祝壽:定於農歷正月初五日(星期六)晚上11時15分舉行。(請八音)


二、犒兵:農歷正月初六日(星期日)中午一時(國歷2月22日)。


三、小孩過限:農歷正月初六日下午三時。(每位小孩缴納200元)


四、舉辦平安宴:115年擲杯及委員會決議要辦理平安宴。


五、天公生祝壽:農歷正月初九日、定於正月初八日(二)晚11時15分開始。


六、過關:農歷正月15日(二)下午晚上7時30分開始。(委員及工作人員6時30分到三平宮)

過關人員每人繳納600元(含金料、替身)並每人自備10元7個(過關用)。


七、緣丁口,每丁口金額收600元整。外境人員開放可缴丁口、並參與爐主博杯擔任爐主。


八、中午備辦自助餐,供工作人員等用餐。


九、乞平安龜:暫停辦理。


十、布袋戲:正月初六日演一天含正月初五日晚上祝壽(由爐主包文卿負責)。


十一、聘請道士(新聘)、犒兵等拜拜及搭布帆由楊雅雯負責辦理。


十二、送神:十二月二十四日,上午六時,歡迎各委員自由参加。


十三、接神:農歷正月初四日下午四時半,歡迎各委員自由参加。


十四、114年安太歲燈、文昌燈、點光明燈、安財利燈人士,本宮於農曆12月24日謝太歲並關燈且一同恭送值年太歲星君(另聘道士辦理)。


十五、108年以前信徒有借發財金未還者請借款人115年正月初六歸還,115年借發財金暫停(依111年信徒大會決

議);安太歲燈、光明燈(文昌)、財利燈等115年仍續辦,每盞燈一年收500元,並於農曆正月初四日安燈並開燈。


十六、115年元月起有意願擔任三平宮護法者,自由參加,每月每人繳納100元,年繳1200元,願意者請逕向會計鄭小姐登記,該款作為支水、電費及購買花、果供奉神佛之用,敬請諸大德善信共襄盛舉。


十七、115年正月初六日祖師公壽誕舉辦平安宴,誠心庄內爐下一同參加平安宴,今年起為好安排桌數國層2月3日(農曆12月16日)前來三平宮小姐登記參加人數。